トップ->ブログ
ブログ
ここには私個人の作業を気ままにメモ書きしています。参考にされる場合はよく精査して下さい。参考にされての損害は当方は一切の責任を負いません。
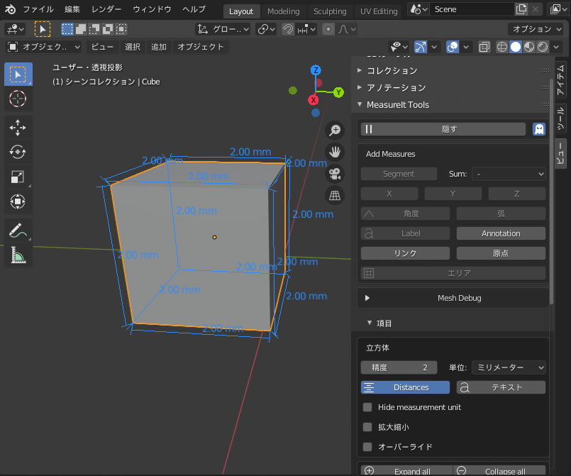
Blender オブジェクトの各辺の長さの表示
更新:2022-12-09
記事一覧
7日以内に公開
7日以内に更新
画像あり
2026-01-31 -
少額減価償却資産の特例 30万円未満まで全額償却可能
2026-01-25 -
ウイルスバスター トータルセキュリティ
2026-01-25 -
デスクトップの位置を変更
2026-01-04 -
Google Driveの位置が変わったのか?
2025-07-25 -
au starlink
2024-09-16 -
Outlookが使えない
2024-03-14 -
EXCELファイルが開かない
2024-02-25 -

Windows11 23H2機能更新
2024-02-25 -
確定申告Aの様式がなくなっていた
2024-02-19 -

.Net Framework
2024-02-17 -
確定申告
2024-02-07 -
SQLでデータの差分を取得したい
2024-02-07 -
決算仕訳 消費税関係
2024-01-02 -
htmlでカメラアプリを起動したい2
2023-12-29 -
htmlでカメラアプリを起動したい
2023-12-27 -
不動産の相続登記
2023-12-22 -
【インボイス】負担軽減措置 シミュレーション
2023-12-21 -

無線アクセスポイント見直し
2023-11-11 -

インボイス対応請求書
2023-11-05 -
WEBの広告をクリック
2023-10-22 -

パソコンMouse lb-c240b CMOS電池交換
2023-08-06 -
充電制御車
2023-07-20 -
【インボイス】適格請求書発行事業者番号が届いた
2023-06-19 -
【インボイス】適格請求書発行事業者を申請してきた
2023-06-19 -
【インボイス】負担軽減措置
2023-06-19 -
【インボイス】簡易課税か本則課税か?どちらが節税か?
2023-06-19 -
【インボイス】簡易課税制度
2023-06-19 -
【インボイス】消費税課税事業者選択届出書
2023-06-18 -
インボイス
2023-03-10 -
SplitContainerの中の横並びのパネルの巾を均等にしたい
2023-02-19 -
マイナポイント獲得2
2023-02-19 -
マイナポイント獲得
2023-01-28 -
契約電話整理(10) OCNモバイル SIM追加の開通
2023-01-28 -
水道料金減免
2023-01-25 -
契約電話整理(9) OCNモバイル キャンペーン?
2023-01-24 -
契約電話整理(8) OCNモバイル SIM追加
2023-01-18 -
Google Search Console
2023-01-17 -
Pay-easyとは
2023-01-16 -
YAMAHAルーター dhcp scope bind
2023-01-16 -
Android11 スクリーンショット
2023-01-13 -
Android11 スクリーンショットの方法がわからない
2023-01-12 -
HTML SNS共有(3)
2023-01-12 -

HTML SNS共有(2)
2023-01-12 -
HTML SNS共有(1)
2023-01-12 -
Android11 WiFiが繋がらない
2022-12-28 -
契約電話整理(7) OCNモバイルで開通
2022-12-27 -
契約電話整理(6) OCNモバイルで契約 注文ミス
2022-12-22 -
WEBサーバー インターネットアドレスのファイル名省略
2022-12-21 -
契約電話整理(5) OCNモバイルで契約
2022-12-20 -
4G回線で音声を使うには?
2022-12-20 -
契約電話整理(4) OCNモバイルで契約?
2022-12-19 -
契約電話整理(3) ラインモバイルで契約?
2022-12-16 -

契約電話整理(2) エキサイトモバイルで契約?
2022-12-16 -
契約電話整理(1) MNP予約番号発行
2022-11-29 -

スマホの映像をYoutubeにアップロードしてみた
2022-11-28 -
Reactとは
2022-11-28 -
ECMAScriptとは
2022-11-27 -

Html ドラッグ&ドロップ(2)
2022-11-25 -
Html Textbox内のカーソル位置検出
2022-11-25 -
Html ドラッグ&ドロップ
2022-11-25 -
jQueryのバージョン
2022-11-25 -
jQuery.GanttView
2022-11-24 -

Arduino 気温の見える化
2022-11-22 -

モバイルフレンドリー化(2)
2022-11-18 -

VSCodeでPHP環境を作る
2022-11-17 -
Webでガントチャートを表示するには?
2022-11-16 -
Arduino 電力センサー
2022-11-15 -
PHP MySQL query()後のフィールド名取得
2022-11-14 -
Arduino http通信でMySQLの日付を取得する
2022-11-14 -
Arduino http通信でMySQLのデータを取得する
2022-11-13 -
Arduino JSON
2022-11-10 -
HTTP通信について
2022-11-07 -
消費量からソーラーパネル容量とバッテリー容量を見積もる
2022-11-02 -
ブログ
2022-11-01 -
Arduino 内蔵バッテリーの残量を取得するには
2022-11-01 -

bbc micro:bit v2のプログラムを実装してみる
2022-11-01 -
SNSへのシェア
2022-10-31 -
Arduino ポインター渡し、参照渡し、
2022-10-28 -
Content-Typeについて
2022-10-28 -
Arduino webサーバーへgetしてみる
2022-10-28 -
Arduino webサーバーへpostしてみる
2022-10-27 -
C++ coutとは?
2022-10-26 -
Arduino Ambientのライブラリを解析する
2022-10-25 -

MMRSのDBをリモートで接続可能か?
2022-10-24 -

Webでチャートを表示するには?
2022-10-20 -
bbc micro:bit v2
2022-10-19 -

クラウドサービス Ambientを試す
2022-10-18 -
Arduino Grove LCD RGB Backlightを試す
2022-10-18 -
Arduino Grove LCD RGB Backlightの機能を確認する
2022-10-17 -
Arduino 温湿度気圧センサー
2022-10-17 -
Arduino 超音波距離センサー
2022-10-17 -
Arduino 超音波距離センサーで距離に応じた色を付け描く
2022-10-10 -
Arduino 固定IPアドレス、DHCP
2022-10-03 -
Arduino IDEが起動しない
2022-10-03 -
PlatformIO Arduino 1ソースプログラムを複数デバイスに対応するには(3)
2022-09-30 -

Arduino Groveを調べる
2022-09-27 -
Arduino プロジェクトフォルダ変更
2022-09-20 -
Arduino 型について調べる
2022-09-20 -
Arduino 加速度取得
2022-09-20 -
Arduino getAccelData
2022-09-20 -
Arduino M5Stick-c Plus Beep
2022-09-08 -
Arduino M5はどこでインスタンス化しているのか?
2022-09-08 -
Arduino コンストラクターは何処で実行するのか?
2022-09-07 -

PlatformIO Arduino 1ソースプログラムを複数デバイスに対応するには(1)
2022-09-07 -
PlatformIO Arduino 1ソースプログラムを複数デバイスに対応するには(2)
2022-09-07 -

Arduino デバイスに依存しない作り方を考える
2022-09-06 -
Arduino クラスのライブラリ化
2022-09-06 -
Arduino M5.Lcdについて調べる
2022-08-29 -

M5StickC 縦横向き認識させるには?
2022-08-25 -
Android Studioでのリリース版の作成方法?
2022-08-23 -
Android WebViewにおいてホームページ位置取得
2022-08-19 -
Android WebView内の画像がフィットしない
2022-08-19 -

Android レイアウトのfill_parentについて
2022-08-05 -
Android Uriに入るもの
2022-08-04 -
Android Intent種類
2022-08-03 -
Android WebView
2022-07-20 -
Android WebView
2022-07-19 -
Android WebView
2022-07-06 -
Android WebView画面置き換え
2022-07-05 -
Android WebView画面遷移
2022-07-01 -
Android 画面遷移
2022-06-30 -
Android Class
2022-06-29 -
ハッシュタグ
2022-06-22 -
Android 画面遷移
2022-06-22 -
Android ボタンをタップするイベント
2022-06-17 -
Android 端末にユーザー情報を保存しておきたい
2022-06-17 -

Android Studioに実機を接続し実行したい
2022-06-15 -
Android WebView内のリンク
2022-06-15 -
AndroidとHtmlの連携
2022-06-15 -
Android WebView
2022-06-14 -

Android Studio 最新バージョンへ
2022-06-07 -
Android開発をVSCodeでできないか
2022-06-07 -
Flutter
2022-06-01 -
elm327に接続できなくなった
2022-05-26 -
Arduino 現在日付を取得したい
2022-05-23 -

M5StickCが認識しない
2022-05-23 -
Arduino VSCode Platform IO デバイスへの書き込み先
2022-05-23 -

Arduino M5StickCの画面を横向きにしたい
2022-05-20 -
Arduino メモリ不足
2022-05-13 -
Arduino 関数の戻り値を配列で返したい
2022-05-12 -

VSCode Platform IO
2022-05-12 -
VSCode Platform IOプロジェクト名変更
2022-05-11 -

Arduino IDEのコンパイラが遅い
2022-05-01 -
Arduinoの実行中にエラー
2022-04-27 -
ArduinoからBluetooth情報を得る
2022-04-24 -
Arduinoからbluetooth情報を得ることは可能か?
2022-04-22 -
車のODB2を介して情報を得る
2022-04-12 -
GoProから映像を取り出すソフト
2022-04-12 -
GoPro Quikをインストール
2022-04-12 -
GoPro Quikを実行
2022-04-11 -
GoProから映像を取り出す
2022-04-06 -

SI Object Browser For SQL Server
2022-04-06 -

SQL Server ODBC
2022-04-06 -

SQL Server Express 2019インストール
2022-04-04 -
VSCode拡張機能追加予定
2022-04-01 -

ISOファイルを作成したい
2022-04-01 -
PowerBuilderのソースを確認
2022-03-31 -
VSCodeでPHP開発環境を作る
2022-03-31 -
VSCodeでHTML開発環境を作る
2022-03-29 -

MySQL Shell For VSCode
2022-03-18 -

Windows11の仮想ソフト
2022-03-17 -
GoPro7 Firmware Update
2022-03-17 -
ExcelよりExcelをコントロール
2022-03-17 -
動画編集もできるBlenderについて確認してみる
2022-03-08 -

PHP HTMLエンティティ
2022-03-08 -
PHP 現在実行のファイル名を取得
2022-03-08 -
ページアクセスする際のメソッド名を取得する
2022-03-08 -
MySQL トランザクション中においてのnow()は同じか
2022-03-08 -
PHP 文字列置換
2022-03-08 -
PHP 文字列繰り返し出力
2022-03-08 -
動画作成ソフト
2022-03-02 -
PHPのコンストラクタ
2022-02-22 -
PHPのフレームワーク
2022-02-13 -
モバイルバッテリーから18650を取り出す
2022-02-08 -
PHP 変数手前の@は何?
2022-02-04 -
PHPプログラム内の<?について
2022-02-04 -
PHP命名規則
2022-02-02 -
web端末判定
2022-01-25 -
CSSの文法が間違っていた
2022-01-24 -
ちょっとWindowsログ(イベントビューアー)が気になったので
2022-01-14 -

VSCodeでPythonをコーディングし実行する
2022-01-13 -

ホームページをLineで共有する
2022-01-11 -
ホームページをモバイルフレンドリー化する
2022-01-10 -
LINEスタンプを作成してみたい
2022-01-09 -
ホームページを印刷用にするには?
2022-01-07 -
ホームページの文字サイズを相対的に変更する
2022-01-07 -

jupyter notebookをインストール (2)
2022-01-07 -

jupyter notebookを起動する
2022-01-06 -

jupyter notebookをインストール (1)
2022-01-04 -
Python向けのエディター?
2022-01-04 -

Python環境を整える
2022-01-02 -
言語分類してみた
2021-12-22 -
MySQL binフォルダ配下のexeファイルの役割を調べる
2021-12-20 -
ファイルエクスプローラーの「その他のオプション」を表示
2021-12-20 -
Windows11Proの共有フォルダの同時接続数
2021-12-19 -

tortoiseのリポジトリの場所が変わってしまった
2021-12-19 -
受信メールにwinmail.datが添付
2021-12-08 -
Windows11のタスクマネージャーは何処へ
2021-12-07 -

タスクトレイのやよいポータルが鬱陶しいので削除したい
2021-12-07 -
携帯キャリアとバンドの関係をまとめた(まだ途中です)
2021-12-06 -
Raspberry Pi4 ネットワーク設定再確認
2021-12-06 -
Raspberry Pi4 ファイルの編集
2021-12-04 -
Raspberry Pi4での無線ネットワークについて
2021-11-30 -
スマホで3G回線が使えなくなる
2021-11-26 -
OneDriveフォルダの中にデスクトップ
2021-11-22 -
Windpws10をインストールしてPINだけでのログインとなってしまった
2021-11-16 -
Windows10へのアップグレード
2021-11-11 -

Windows11へのアップグレード
2021-11-10 -
遅ればせながらWindows10へのアップグレード
2021-11-10 -

SSDの規格
2021-11-09 -
Google Drive で1ファイルPC2台同時使用
2021-11-05 -
windows11の対応ソフトを調べた
2021-08-09 -
yamahaルーターでip電話の着信拒否をする
2021-07-27 -
sony製スマホ 通話後、画面が真っ黒
2021-06-21 -
web html内でphpを動作させるには?
2021-06-16 -
windows sendtoフォルダを開く
2021-06-16 -
windows startupフォルダを開く
2021-06-16 -
windows システム設定のスタートアップアプリ
2021-06-14 -
Blender 機能を理解する(面の細分化)
2021-06-10 -
Blender 機能を理解する(押し出し)
2021-06-10 -

Bender 機能を理解する(オブジェクトの分離)
2021-06-10 -

Blender 機能を理解する(オブジェクトの結合)
2021-06-10 -
Blender 機能を理解する(頂点の経路を連結)
2021-06-04 -
Blender 三角柱を作る
2021-06-04 -

Blender 三角柱を作る(円より)
2021-06-04 -
Blender 三角柱を作る(立方体より)
2021-06-04 -
Blender 三角柱を作る(立方体2つより)
2021-06-03 -

Blender 切り抜き
2021-06-03 -

Apple & Pen
2021-05-29 -
zoom飲み会 接続テスト
2021-05-28 -

友達からzoomでonline食事会をすると言ってきた
2021-05-26 -

Blender一辺の長さを入力したい
2021-05-26 -

Blender 単位
2021-05-26 -
Blender 移動量を正確に行う
2021-05-25 -
Blender作成時のサイズと印刷時のサイズ
2021-05-25 -

Blender作成時のサイズと印刷時のサイズ2
2021-05-25 -

Blender オブジェクトの各辺の長さの表示
2021-05-18 -
Blender
2021-05-17 -
micro:bit
2021-04-21 -
ルーターでdhcp をバインドしてみた。
2020-10-15 -

Windows10共有
2020-10-14 -

Python
2020-10-14 -

Python(2)
2020-09-22 -
Laravelをインストールしてみた
2020-09-01 -
CakePHP4 tutorial
2020-08-28 -
CakePHP4をインストールしてみた
2020-07-31 -
MySqlのTime型について
2020-07-16 -
php 二次元配列の要素数を得るには?
2020-07-16 -
PHP 二次元配列の一次元をクリアできるか?
2020-07-16 -
php classを試す。
2020-07-15 -
自宅xampp環境でMysqlの結果がブラウザに日本語表示しない。
2020-07-14 -
phpの各変数値と関数の結果について調べる。
2020-07-13 -
MySqlとPHPの相関関係を調べる。
2020-07-13 -
自宅環境でUndefined index:が出る。
2020-05-20 -

eclipseをSubversionでバージョン管理する。
2014-05-25 -

Google Maps APIが変わっていた。(2)
2014-05-25 -
Google Maps APIが変わっていた。(3)
2014-05-23 -
Google Maps APIが変わっていた。(1)
2014-04-19 -

Dreamweaver5.5をSubversionでバージョン管理する。
2014-04-18 -
Windows8がやってきた。
2013-12-21 -
自分に関わるwindows8の対応ソフトを調べた(まだ途中です)
2013-12-16 -
excite sim3枚セットが届いた
2013-12-07 -
携帯キャリアとバンドの関係をまとめた(まだ途中です)
2013-07-02 -

Oracle11gR2をインストールしてみた
2013-06-22 -

SQL Server EXPRESSでデータベースをインポート、エクスポートするには?
2013-06-16 -

phpでMySqlのクエリで作成した日本語が化ける
2013-06-16 -

Microsot AccessからMySQLをODBC経由で接続してみたら日本語が化ける
2013-06-11 -
SQL Server EXPRESSをODBC経由で接続してACCESS2007のリンクテーブルで入力できない
2013-06-10 -

SQL Server 2012 Expressをインストールしてみた
2013-06-03 -

Microsoft AccessからMySQLをODBC経由で接続してみる
2013-06-03 -
開発環境と対応OSの関係を調査した
2013-03-07 -
st15iの熱暴走をなおしてみた
2013-03-04 -
SO-03Dにb-mobile aeon simを入れてみた
2013-02-07 -
楽天edyを電源off状態で買い物してみた
2013-02-07 -
SIMカードのサイズ
2013-01-29 -
Android内で使用するSQLite3のテーブルの変更を調べた
2013-01-23 -
AndroidのDialogには何があるか確認した
2013-01-14 -
Androidのアプリ実行で端末を回転させるとActivityが初期化されてしまう
2013-01-08 -
Windows8が動作する要件を調べた
2013-01-08 -
AndroidタブレットにUSBキーボードが使えるか確認した
2013-01-08 -
Androidのコンテンツマネージャーで画像を選択したい
2013-01-07 -
phpでMySqlのクエリで作成した日本語が化ける
2012-12-20 -
Android端末よりDBサーバーを更新する
2012-12-19 -
ホームページにfaviconを入れたい
2012-12-17 -
ホームページのリンク色が変わらない
2012-12-17 -
スマホサイトのヘッダー右にホームボタンを追加したい
2012-12-16 -
電話番号をリンクする
2012-12-12 -
jQueryで項目をフォーカスする
2012-12-11 -
jQueryで要素を追加する
2012-12-10 -

フォームの送信
2012-12-08 -
今さらだがブログに登録してみた
2012-12-04 -

このページにいいねを付けてみた
2012-12-04 -
Outlookにミライのレンタルサーバーのメールアドレスを設定してみた
2012-12-02 -
MySQLでテーブルを変名してみた
2012-12-02 -

WordPress(3.0.3)を入れてみた
2012-11-30 -
まだまとめ切れていないが今あるブログサイトを一覧にしてみた
2012-11-29 -
PHPでパラメタで読み取る
2012-11-29 -
Visual Studio Professional 2012のシステム要件を調べた
2012-11-28 -
他のホームページに当社カウンターを組み込んでみた
2012-11-27 -

MySQLでクロス集計してみた
2012-11-26 -

ホームページにPHPのカウンタを解析できるようデータベースに記憶させたい
2012-11-24 -

Dreamweaver CS5.5でPHP&MySQLを可能にしたい
2012-11-20 -
ホームページにPHPのカウンタを作成したい
2012-11-16 -
ホームページを強化したいためミライのレンタルサーバーに申し込んだ
タグ一覧


